

1月1日,衡阳县人民法院向一起离婚纠纷案件双方当事人发出《离婚案件当事人夫妻共同财产申报令》。
红网时刻衡阳1月1日讯(通讯员 夏尚)1月1日,湖南省衡阳县人民法院向一起离婚纠纷案件双方当事人发出《离婚案件当事人夫妻共同财产申报令》。这是新修订的《中华人民共和国妇女权益保障法》正式施行后的全国首份《夫妻共同财产申报令》。
本案中原告范某某与被告陈某因长期分居导致夫妻感情不和,无法继续共同生活,故请求法院判决与被告离婚。同时,原告范某某还请求法院对原被告双方夫妻关系存续期间的共同财产进行分割。
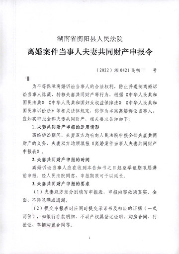
根据新修订的《中华人民共和国妇女权益保障法》第六十七条第二款规定:“离婚诉讼期间,夫妻双方均有向人民法院申报全部夫妻共同财产的义务……”衡阳县法院发出的《夫妻共同财产申报令》便是根据这一新规所出台的一项具体的创新举措,有效地解决了长久以来在离婚诉讼司法实践中存在的一个难题。同时,也意味着财产申报将正式成为离婚纠纷案件的重要组成部分。
据了解,在以往的离婚案件审理中,一方当事人隐匿夫妻共同财产的情况屡见不鲜,加上平日生活中,对对方收入、财产情况不甚了解,导致法院的财产调查工作难以顺利开展,当事人合法权益亦无法得到有效保障。此次,衡阳县人民法院为全面贯彻落实《中华人民共和国妇女权益保障法》,先后研究制订了《离婚案件当事人夫妻共同财产申报令》《离婚案件当事人夫妻共同财产申报表》《承诺书》等一系列法律文书,并将在向离婚诉讼当事人送达受理案件通知书和应诉通知书时同时送达,明确告知当事人填报的相关要求、权利义务和未如实申报的法律后果。该制度的实行,不仅有助于人民法院最大限度地查实当事人的财产状况,确保依法公正地处理离婚案件中夫妻共同财产分割的问题,还有助于节约诉讼成本,促进当事人诚信诉讼。
湘潭大学法学院教授、法学博士、博士生导师胡宇清教授指出,离婚案件当事人夫妻共同财产申报制度是本次《妇女权益保障法》修改的一大亮点,有助于切实维护妇女合法权益。衡阳县法院发出的全国首份《夫妻共同财产申报令》,在我国家事审判制度中具有标志性的意义,体现了司法为民的高尚情怀。
来源:红网
作者:夏尚
编辑:蒋楠
本站原创文章,转载请附上原文链接。
